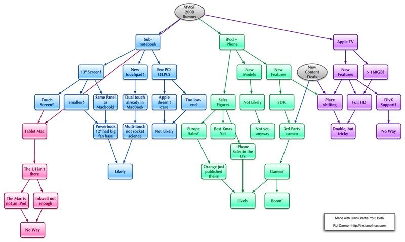
Update: a number of people pointed out (rightly so) that there is no current equivalent for the 12” PowerBook (a long time reporter favorite), and I reviewed the diagram accordingly.
So, with MWSF 2008 coming two weeks from now, the rumor mills are already fuming (as in, literally high on fumes).
As a little exercise, and since I had been putting off playing around with the latest OmniGraffle Pro Beta (I keep telling myself I’ll buy the Pro edition, but never manage to justify the expense), I cooked up a little diagram of the likely (or unlikely) outcomes:

Doing the diagram was a lot of fun, not because of the subject matter (all discussion of which is bunk anyway until Steve goes on stage) but because OmniGraffle is probably the most amazing diagramming application I’ve ever used - and the dynamic updates when I edited the outline or applied graph styles are nothing short of amazing.